[摘要]飞速发展的信息技术推动人类逐步迈入人工智能时代。传统的数学个性化学习范式面临着新的机遇与挑战,需要在人工智能视域中重新审视数学个性化学习范式及其转向。数学个性化学习的基本价值涵摄滋育学习者主体性、彰显学习者独特性和突出学习者创造性,并借助适宜的数学活动发掘学习者的认知优势与潜能。文章从个性化学习理论与数学实践活动、新课程改革设计与数学教学现状、人工智能技术与实施路径三重向度阐释了数学个性化学习的发展张力,从价值与观念、学习共同体、思考向度三个层面构建了数学个性化学习的新范式。数学个性化学习的实施路径主要包括明确数学个性化学习的价值与目标,共创多元对话与各擅胜场的学习社群,构筑同频共振的学习支持体系。
[摘要]数智时代,人工智能教育是加快建设高质量基础教育体系、推进实现教育强国战略目标的重要牵引力。中小学人工智能教育战略实施离不开政府、学校和企业三方通力合作。依托三螺旋理论模型建设,形成人工智能教育共同体生态系统:在单螺旋模型中,螺旋主体各司其职;政府建稳战略规划之“基”,学校建强人才培养之“谋”,企业建通实践布局之“道”。跃升至双螺旋轨道,“政一校"联动消弭育人价值理念偏差,“校一企”交互规避人才培养时效隐忧,“政一企"衔接破除实践效力匮乏窠白,通过螺束环聚、螺结承轴、螺链引擎到双螺旋进阶,三大主体资源互补,最终形成价值共识、人才共识、实践共责、教育共为的三螺旋样态,共同作用中小学人工智能教育成效递归跃升。
[摘要]追求人的幸福是教育的终极目的。学校理应是一个让师生感到幸福的地方。然而,当前的现实表明,许多学校远未成为愉快学习的地方。教育投入不足、全球疫情等问题加剧了学习和幸福感方面的双重危机。为了应对教育中的双重危机,提升学生幸福感,助力学生身心成长,联合国教科文组织于2024年3月20日发布《世界为何需要幸福学校:有关学习中的快乐的全球报告》,推出“幸福学校全球框架”。该框架包含“人员”(幸福学校的根本旨归)、“过程”(幸福学校的实践路径)、“场地”(幸福学校的环境保障)、“原则”(幸福学校的实施理念)4大关键支柱以及指导学习转型的12项高级标准。这为世界各国教育政策的幸福感嵌入、学校变革中的幸福感培育提供了一个颇具参考价值的全景化模式。报告对我国教育具有以下启示:学校要致力提升师生的幸福感;持续开展指向幸福的教育改革;大力营造关怀-支持型学习环境;始终坚持信任、包容、赋能的行动准则。
[摘要]理解经典电影中的教育观,实质是基于经典电影来透视教育、理解教育。这是对教育本质认识方法的革新,体现了一种影视思维的教育转向,凸显的是经典电影分析的理论创生价值。科学有效地理解经典电影中的教育观,亟须廓清是什么、为什么、有何用、如何做四个基本问题。要理解经典电影中的教育观,需要逐一阐释“经典电影”“教育观”“经典电影中的教育观”三个基本概念。理解经典电影中的教育观的具体原因包括:经典电影的特性与价值,教育观研究视角的拓展,教育政策的引领与支持。理解经典电影中的教育观的意义在于:有助于拓宽教育视野,增进教育观念的理解与交流;有助于发掘教育底蕴,彰显教育存在的多样化特点;有助于引领教育实践,推动教育观念的创新与发展;有助于倡导影像思维,服务教育影视学的学科发展。理解经典电影中的教育观的具体策略包括:具备影像理解的基本共识,弥合影像呈现的主客间距,掌握影像叙事的语言逻辑。
[摘要]国家意识形成于人们对国家这一政治实体的认识与实践中,是个体对自己所属国家的认知、情感与内在行为倾向的集合体。依据“态度ABC"理论,将国家意识分为认知、情感以及行为倾向三个向度,深入分析小学阶段语文教科书课文,发现其特别注重教科书中的国家意识建构,同时遵循着一定建构逻辑。在认知向度上表现为,从“秀美山川”到“亭台楼阁”到"文化传承”的符号象征建构逻辑,从“古代社会"到“近代抗争”到“现代发展”的历史脉络建构逻辑;在情感向度上表现为,从“个人榜样”到“群体典范”到“国家愿景”的榜样形象建构逻辑,从“热爱家乡”到“关心同胞”到“心系天下”的个人情怀建构逻辑;在行为倾向向度上表现为,从“国家认知"到“国家认同”到“国家期待”的国家意识要素建构逻辑。实现教科书中国家意识的教育价值还需在实践层面,把握教科书特点,明确国家意识培育目标;通过挖掘文本,深化国家意识教育;借助课程资源,拓展国家意识素材;利用实践体验,巩固国家意识培育成果。
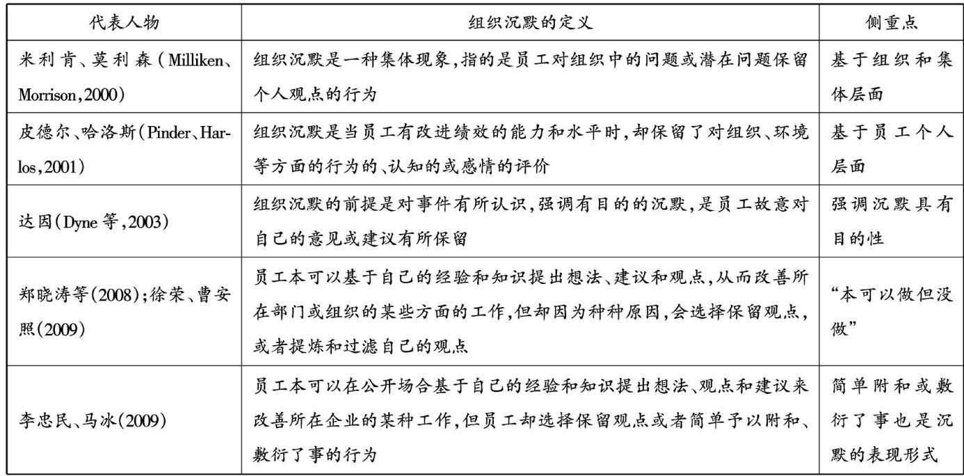
[摘要]组织沉默行为在任何场域、任何组织中都有可能存在,教师群体也不例外。教师作为促进学校发展的主力军,承担着传递文化知识、培育未来人才的重要责任。从某种意义上来说,教师反映了学校的发展水平。因此,教师的看法和意见对学校而言至关重要。然而在教育实践过程中,不少教师却选择当“沉默的大多数”,作为旁观者保留自己的意见,不参与或极少参与对学校的建言献策,这种现象就是教师的组织沉默。教师组织沉默对学校和教师个人都会产生不利影响。为了改善教师组织沉默,文章提出以下改善对策:基于社会交换理论的互惠原则,学校应提供开放性的沟通渠道,完善反馈制度;领导者应转变管理观念,建立相应的鼓励机制;教师应提升责任意识,加强自我效能感;校园文化上应营造公平、信任的集体文化和氛围。
[摘要]良性的师德建设不应是一个阶段性任务,而是一个可持续的议题。从学习视角来看,师德的形成过程可被视为是一种学习的过程。学习理论表明,不仅要关注作为学习内容维度的师德,也应该关注作为学习动机维度的师德。教师是成人学习者,师德的建设需要充分顾及教师成人学习者的身份及特征。成人学习理论对教师师德培养的启示在于:要充分尊重作为成人教师的主体意愿,鼓励教师批判性反思;要辩证性审视教师原有经验及信念,不断为师德质变学习创造条件;要强调内外双重学习动机,平衡教师的现实需要与理想诉求;要构建师德学习实践共同体,打造师德“最近发展区”。成人学习理论的观照,有助于进一步理解教师师德学习的本质,为师德建设的可持续发展提供启示。
[摘要]大学附属小学是“大学中的小学”,其生命的基因和命脉与大学一脉相承,应有“小学中的大学”理想,志在成为一定范围的典范学校。“大学中的小学”是其发展之源与道,“小学中的大学”是其发展之志与旨。以马克思主义交往实践唯物主义哲学及教育学原理为指导,理论联系实际分析中国大学附属小学普遍问题。立足其“三经六纬”条件,探索其特色化发展的行动路向及三级、九层系统模式,包括宏观战略的文化、教育、管理,中观战役的班级、课程、教学,微观战术的活动、社团、科研,为中国大学附属小学特色化发展提供了一个教育学新视角。
[摘要]深入考察澳大利亚两所“后发型”世界一流大学的发展战略规划发现,其发展战略规划演化机理呈现出传承与变异双重特性。在传承维度,“后发型”世界一流大学的发展战略规划体现为组织文化和大学职能的传承;在变异维度,体现为战略目标和结构体系的变异,其变异动力可以从一流人才培养、科学研究、社会服务、国际化、创新创业等方面加以剖析。“后发型”世界一流大学发展战略规划的演化路径为:在人才培养方面,高度重视创新创业;在服务对象方面,扩大社会服务的范围和群体;在规划内容方面,注重包容性和多样性;在规划实施方面,注重校园文化建设;在服务举措方面,扩大合作关系与加强网络建设;在基本原则方面,注重可持续性。这为我国"双一流”建设提供了有益借鉴:提高战略规划意识和战略管理能力、以发展性思维编制大学发展战略规划、以完善的制度设计统领大学发展战略规划的实施,从而推动“双一流”高校健康可持续发展。