【摘要】在思政教育理念不断深化的背景下,深入挖掘并合理运用本土场馆资源,具有不可忽视的理论与实践意义。福州坊巷作为一类独特的本土场馆资源,蕴含丰富的思政元素。教师通过构建“行走的思政课”,突破传统课堂的束缚,将思政教育的主阵地从教室延伸至福州坊巷,能够有效深化学生对道德与法治学科知识的理解。文章以部编版道德与法治九年级上册“延续文化血脉”为例,旨在探讨场馆资源在思政教育中的运用策略,以期为思政教育理念的实践创新提供参考。
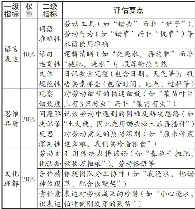
【摘要】在小学劳动教育“ 1+N′ ”模式中,劳动成长档案袋成为综合评价学生劳动素养与学科能力的重要工具。文章从语文学科的角度出发,以腾越镇第二完全小学为例,聚焦劳动教育中学生的过程性记录材料,如劳动日记、观察报告等,分析“语言表达—思维品质—文化理解”评估指标体系的开发和实施,以期为“ 1+N′′ 劳动教育模式下“劳动 + 语文”融合教学的评价提供具有参考价值的实践范例,助力学生劳动素养与语文核心素养的综合发展。
【摘要】语文教师在开展各类活动时可以班主任视角,统筹语文教学资源与方法,构建支持性环境,进而促进特殊需求学生与普通学生在班级这个大家庭里的共同成长,让语文课程在普特融合教育中发挥更大的效能。这样,特殊需求学生能在语文学习和班级活动中得到公平的对待与适切的发展。
【摘要】在新课改背景下,跨学科整合已成为高中生物学教学改革的必然趋势。文章阐述跨学科整合的教学意义,从思维导图绘制、实践活动平台搭建、多元评价体系创建三个方面,重点探讨跨学科整合在高中生物学教学中的具体策略。这些策略旨在帮助学生贯通学科知识,提升他们的科学探究能力,从而实现其生物学学科核心素养的提升。
【摘要】文化自信是国家与民族发展的重要基石。培育学生的文化自信不仅能帮助学生树立正确的价值观和历史观,还能激发他们对传统文化的热爱,进而厚植家国情怀。文章以新修订的统编版初中历史教材为例,探讨文化自信视域下的初中历史教材解读策略,旨在引导学生形成历史思维、传承时代精神、坚定文化自信。
【摘要】大单元教学依托内容的整合化、形式的多样化、结构的系统化,成为培养学生体育核心素养、提升学生运动能力的有效路径。高中体育教师应以核心素养为导向,通过系统设计教学目标,从理论知识、运动技巧、战术运用等维度,设计高中体育大单元教学方案并规划活动的实施流程。文章探究高中体育大单元教学设计策略,旨在为高中体育大单元教学实践提供参考,助力学生全面发展。
【摘要】在初中物理教学中,学生自主学习能力的培养能够提升其实践水平,促进理论知识学习与实践操作的有机结合,为学生核心素养的发展打下坚实的基础。基于此,文章探究在初中物理实验教学中培养学生自主学习能力的重要性,并从兴趣激发、任务驱动、合作学习等方面提出相应教学策略,以期推进物理实验教学的高效开展,为物理教学的创新改革提供参考。
【摘要】新课标提倡教师转变评价方式,确保教师的教学、学生的学习和评价相一致。评价任务可以起到连接学习目标和教学活动的作用,帮助学生高效实现学习目标,同时让教师了解学生的实际学习情况。然而,当前仍有一些初中历史教师不太了解评价任务的特点,未能有效地设计、运用评价任务,无法实现“教—学—评”一致。文章简单分析评价任务的内涵与作用,并具体分析设计、运用评价任务的策略。
【摘要】在高中地理教学中培养学生的核心素养,既是深化教育改革的需要,也是时代发展对人才培养提出的新要求。文章简要阐述开展高中地理项目式教学的价值,并结合教学实例深入分析开展高中地理项目式教学的实践策略,旨在帮助高中地理教师有效培养学生的地理学科核心素养。
【摘要】在深入实施课程改革的背景下,初中英语教学更注重学生语言运用能力的培养。写作能力属于基础语言运用能力之一,而写作是培养学生写作能力的重要学习活动。在初中英语写作课堂上,教师可引入思维导图作为辅助教学的工具,帮助学生明确写作主题、丰富写作内容、搭建写作框架,提高写作课堂教学质量。基于此,文章从思维导图的内涵及特点出发,探讨其在初中英语写作课堂中的应用优势和应用策略,以期为英语教师提供参考。
【摘要】“教会、勤练、常赛”是新课标的要求,也是培养学生体育核心素养的有效途径。在高中体育课堂中开展“学练赛”一体化教学,既可以丰富体育教学内容,又可以增强体育教学效果,帮助学生提高运动能力和身体素质。文章从教学、训练、比赛三方面入手,探索“学练赛”一体化教学的实施路径。
【摘要】《义务教育道德与法治课程标准(2022年版)》指出,新时期的道德与法治课程要引导学生了解国家发展和世界发展大势,增强社会责任感和担当意识。道德与法治课程不仅要培养学生正确的人生观、世界观和价值观,更要培养学生的家国情怀和责任担当意识。基于此,文章探讨在道德与法治课中融入时政素材、培养学生道德与法治学科核心素养的教学策略。
【摘要】基于深度学习的初中数学项目式教学,对课堂有效性的提高,以及学生核心素养的发展,具有积极影响。从目标引导、情境创设、互相帮助、多元评价四个方面阐述基于深度学习的初中数学项目式教学原则,据此从整合教材内容、分析核心素养、梳理项目内容、组织研讨活动、实施项目评价五个角度探讨基于深度学习的初中数学项目式教学策略,以期开创数学教学新局面。
【摘要】教、学、评一体化突出教学目标、学习过程及评价环节的深度融合,高中数学作业则是连接这三者的关键载体,其设计需要突破传统的题海训练模式。为此,基于数学学科核心素养,探究这三者的协同路径,提出靶向性、分层动态、情境化、过程性作业设计策略,剖析如何通过作业实现教的延伸、学的加强,让作业成为评的依据,旨在为高中数学教师提供参考。
【摘要】计算思维是新时代初中生必备的能力和品质,也是信息科技学科核心素养的重要组成部分,直接影响初中生问题解决能力的持续发展。基于此,对计算思维的内涵、培养重要性进行解析,从整合教学资源、创设教学情境等四个方面论述初中信息科技课程培养计算思维的有效途径,旨在为其他教师提供参考。
【摘要】指向思维品质培养的初中英语阅读教学对发展学生的核心素养具有积极影响。基于此,简要论述思维品质的内涵和特征,探究指向思维品质培养的初中英语阅读教学的意义,从深入研读语篇、创设问题情境、组织探究活动三个方面探讨初中英语阅读教学中培养学生思维品质的策略,以期为广大教育工作者提供实践参考。
【摘要】在小学音乐教学中融入戏剧表演,不仅有助于学生更好地享受音乐,理解音乐所塑造的立体艺术形象,还有助于打破传统音乐教学模式,提升音乐教学效果。文章探讨小学音乐教学中融入戏剧表演的设计策略,旨在让音乐课摆脱传统“副科附庸”的定位,充分彰显音乐课独特的教育价值,助力学生全面发展。
【摘要】在“备一教—学—评”一体化视域下,小学道德与法治议题式教学是提升教育教学水平、促进学生综合素质发展的有效途径。教师应构建以议题为核心的教学框架,将备课、教学、学习与评价紧密融合,并创设一些具有现实针对性、富有思维深度、能让学生主动参与的课堂讨论与实践活动。文章探讨“备一教—学—评”一体化视域下小学道德与法治议题式教学的策略,旨在为该领域教学提供创新思路,促进学生全面发展。
【摘要】《义务教育语文课程标准(2022年版)》对第一学段写话教学提出要求:“对写话有兴趣,留心周围事物,写自己想说的话,写想象中的事物。在写话中乐于运用阅读和生活中学到的词语。根据表达的需要,学习使用逗号、句号、问号、感叹号。”文章依据上述目标,以二年级上册第七单元语文园地“写话”为例,从三个维度阐述写话教学的重要价值,立足当前写话教学现状及需求,提出相应教学策略,以期推动学生语言建构与思维能力协同发展,提升学生能力素养。
【摘要】小学语文写作教学是培养学生语言表达能力与逻辑思维能力的重要环节,承担着激发学生兴趣、提升教学质量的重任。合理运用微课可以激发学生写作兴趣,丰富教学内容,优化教学过程,提高写作教学效果。同时,微课能促进学生个性化学习,培养其自主学习能力,为小学语文写作教学提供全新思路与方向。文章分析目前写作教学中存在的问题,结合微课特点与优势,提出一系列微课在小学语文写作教学中的应用方法。
【摘要】在各种教育理念不断更新迭代的当下,传统的教学模式已经很难满足各阶段教学的具体需求。要想提升学生的综合素养,让他们在相应的学科教学中掌握更多技能,教师就需要采用更适宜的教学理念。文章以“做中学”理论为基点,分析和研究将其运用于小学数学实验教学中的具体策略和方法,以期让学生在实验教学中拥有更多探究和实践空间,获得学科能力的多维度提升。
【摘要】课堂提问是教师引导学生思考、探索的有效手段。文章以闽教版英语三年级上册Unit3“ColorsAround Us”的教学为例,分析课堂提问的理论基础与分类、教学内容的特征、提问设计的原则、提问实施的技巧与方法、教学效果、影响提问有效性的关键因素等内容,以期为小学英语教师的课堂提问实践提供更加精准的指导。
【摘要】单元教学模式具有综合性、全面性及整体性特征,可以整合碎片化的知识内容,引领学生由浅层学习过渡到深度学习。教师基于深度学习开展小学语文单元教学,能够优化语文教学的格局,强化不同章节之间的联系,为学生构建良好的学习环境。文章从多个角度论述基于深度学习的小学语文单元教学策略,以期促进学生的全面发展。
【摘要】教师应立足深度课堂的内涵,改变课堂教学的着力点,积极推进数学课堂从“教师教”到“学生学”的转变。文章结合北师大版小学数学课堂教学实践,从多个维度探究数学深度课堂的构建,旨在引领学生经历深度学习过程,使学生在数学深度课堂中获得综合性发展。
【摘要】主题教学具有系统性与关联性,能够为提升学生的英语写作能力提供有效支撑。指向写作能力提升的小学英语主题教学能够帮助学生积累写作素材、强化创新思维、精进表达技巧等。教师应以培养学生的写作能力为目的设计主题教学,实施整合词汇句型、创设生活情境、布置阶梯任务、开展读写联动、融合多元评价等策略,以助力学生提升写作能力。
【摘要】培养学生核心素养的教学目标,对小学数学作业的设计提出了新的要求。创意作业是一种新颖而有趣的作业类型,能够激发学生的学习兴趣,推动学生核心素养发展,培养学生的良好学习习惯。教师可以根据数学知识设计富有创意的数学作业,在帮助学生巩固基础知识的前提下,实现教学目标,提高教学质量。
【摘要】武术是中华优秀传统文化的重要载体。小学体育课程中的武术操教学,既能起到增强学生体质的作用,也能引导学生担负文化传承使命。文化浸润式教学注重把文化元素融入整个教学过程,以实现技能传授与文化熏陶的统一。文章提出创设情境、讲述故事、配合音乐、运用服饰道具及改造校园环境等基于文化浸润式理念开展小学武术操教学的具体做法。这些方法能加深学生对武术文化的理解与认同,促进学生身心健康成长,有助于武术文化的传承与发展。
【摘要】在小学音乐教学开展阶段,合理组织教学既可以提升学生的审美情趣,又可以促进其综合素质的提升。目前,小学音乐教学存在重知识传授、轻情感挖掘的问题,这会导致学生难以深入感受音乐情感内核。文章主要分析强化小学生音乐情感体验的策略,希望可以为小学音乐教学开展提供帮助。
【摘要】规律性运动能强健学生的身体,对其身心发展具有深远影响。然而,在传统的体育教学中,体育运动仅被视为锻炼身体的手段,其对儿童身心发展的作用被忽视。文章围绕如何发挥规律性运动对儿童身心发展的影响,在简单概述小学阶段规律性运动与儿童身心发展的基础上,以“小篮球”运动为例,阐述“设计常态训练—实施个性教学—组织团队竞赛—融入韧性教育—建立评价体系”这一教学流程,以期达到良好的教育成效。
【摘要】区别于传统的跳绳项目,花样跳绳作为小学体育中的新兴内容,能让跳绳这项运动变得更加生动、有趣。小学体育教师以项目化学习的形式实施花样跳绳教学能构建全新的花样跳绳教学范式,引领学生积极主动地参与项目化学习活动,于知与行的协同中提升体育核心素养。文章阐述项目化学习下小学花样跳绳教学的价值及教学策略,旨在优化花样跳绳的教学流程与模式,助力学生核心素养的全面发展。
【摘要】在幼儿教育实践中,教师通过挖掘和利用城市公园中多元自然元素,能为幼儿创造更加有趣、更具挑战性的学习活动环境,从而引导幼儿在与自然的互动中主动学习、积极探索、大胆创新。文章分析城市公园课程的教育价值,旨在探讨自然教育视角下幼儿园城市公园课程的实践策略,以期促进幼儿全面发展,为相关教学实践提供参考。
【摘要】随着教育改革的不断深入,学前教育受到了人们的广泛关注和重视。语言能力不仅是幼儿融入集体所需的重要能力,也是提高其学习能力的重要因素。因此,教师要重视提升幼儿的语言能力,帮助其建立良好的人际关系。文章简述幼儿园语言教学中提升幼儿语言能力的意义,并从科学选择材料、创设活动情境、把握幼儿需求、提供科学指导、科学开展评价五个方面阐述提高幼儿语言能力的有效策略,旨在提升幼儿的语言能力,为其未来发展打好基础。
【摘要】项目化学习能激发幼儿的学习积极性和主动性,培养幼儿的自主学习能力与综合素养。文章阐述幼儿园探究式教学模式构建的要点与现状,分析基于项目化学习的幼儿园探究式教学模式构建策略,旨在提升学前教育质量,促进幼儿全面发展。
【摘要】在音乐活动中引入游戏化教学能够增强音乐活动对幼儿的启蒙效果,激发幼儿的学习兴趣。文章简述游戏化教学的概念及实施要点,并探讨甄选活动音乐、适应幼儿特征、创设游戏情境、优化游戏材料、丰富游戏形式、突出教师指导等教学策略,旨在为幼儿音乐活动的开展提供参考。
【摘要】师幼互动模式是幼儿园教学的重要方式。课程游戏化是学前教育改革的重要趋势。文章阐述课程游戏化和师幼互动模式的概念,从理念更新、环境创设、观察分析、互动策略、反思调整五个维度探讨师幼互动模式的创新方法,以期提高教学质量,促进幼儿的全面发展。
【摘要】随着信息技术的发展,AI技术在教育领域的应用愈发广泛。文章分析幼儿园建构区引入AI工具的条件、类型和注意事项,通过案例阐述AI工具的运用方式、幼儿的表现,以及实践成效,针对实践中的时间把控、信息筛选、依赖性等问题提出解决策略,并预设未来研究的方向,以期为幼儿园教育的创新和高质量发展提供参考。
【摘要】本研究基于对当前小班幼儿分享行为的数据分析,简要阐述小班幼儿分享行为的重要意义,致力于探索并构建一套行之有效的阶梯式培养策略与课程实施路径,旨在通过科学引导与培养幼儿的分享行为,有效促进其社会性发展,从而为其健康人格的塑造与和谐同伴关系的建立奠定坚实基础。
【摘要】竹子文化作为中华民族精神的重要载体,蕴含着虚心、坚韧等高尚品质,为幼儿园教育提供了丰富的文化资源。文章立足幼儿园教育改革背景,聚焦竹子文化与五育融合的实践路径,分析竹子文化的教育价值,探讨“竹境育德、竹趣启智、竹艺健体、竹美怡情、竹劳养习”融合教育策略的实施路径,以期为促进幼儿综合素质的全面发展提供有价值的参考。
【摘要】教师要重视幼儿园阶段的隐性德育,尝试以幼儿喜闻乐见的方式进行隐性德育,在吸引幼儿积极参与的同时提升幼儿园教育的整体质量。开展丰富多样的游戏是幼儿园隐性德育的重要途径。教师可以将隐性德育渗透在游戏中,寓教于乐。基于此,对幼儿园隐性德育在游戏中的渗透策略进行研究,旨在有效促进幼儿的全面健康成长。
【摘要】在素质教育背景下,小学语文教育亟须打破学科壁垒,探索跨学科融合教学的有效路径。项目式学习作为一种以真实情境为背景,以问题驱动为途径,以合作探究为手段的教学方式,为小学语文跨学科教学指明了新方向。文章在分析项目式学习在小学语文跨学科教学中的独特价值的基础上,以六年级上册《竹节人》为例,开展“匠心·童趣——竹节人探秘与创造之旅”项目式学习活动,对主题选择、目标设定、任务设计、提供支持与引导、构建多元评价体系等环节的实施进行详细分析,以期提升跨学科教学实效,推动学生综合素养的有效发展。
【摘要】在初中英语教学实践中,部分教师仍会由于教学层次浅、模式化以及知识碎片化等问题,难以实现对学生学科核心素养的深度培养。文章基于《义务教育英语课程标准(2022年版)》有关核心素养的要求,讨论通过构建知识网络等策略有效实施初中英语单元整体教学的路径。
【摘要】项目式学习活动往往包含具有现实感的教学情境、有趣的合作学习机制、具有系统性的学科知识框架以及完整的学习过程。近年来,引导学生进行项目式学习,逐渐成为初中物理教师常用的教学手段。为了有效培养学生的物理核心素养,教师要以教材为依托设计项目式学习活动,通过合适的项目主题、真实的教学情境、层次化的项目任务、多种形式的项目成果展示平台、完善的评价体系,保障学生的项目式学习质量。
【摘要】文章以“习作:那一刻,我长大了”的教学为例,提出基于多媒体工具的“五维”融合策略。一是情境沉浸策略,即通过视频、动画、音效营造场景,使学生观察动作、表情、环境细节,自然触发情绪。二是素材构建策略,即利用幻灯片、网络平台拓展素材来源,记录事件、心理、环境关键词,积累写作素材。三是思维可视化策略,即通过导图、情绪时间线整理事件顺序、情感层次,使段落结构清晰。四是过程协同策略,即借助小组讨论、共享文档、批注系统促进互相反馈、优化段落。五是评价增值策略,即结合AI提示、教师点评及同伴反馈完成多层次改进。
【摘要】地理学科核心素养包括人地协调观、综合思维、区域认知、地理实践力四个要素。项目化学习是通过项目任务引导学生通过探究和实践主动建构地理知识体系的学习方式。以核心素养为导向开展高中地理项目化学习,能够让学生在解决真实情境中的复杂地理问题的过程中实现知识整合、能力迁移与价值认同的深度融合,有效培养学生的地理学科核心素养。教师在教学时要基于地理实践力开展项目化学习,让学生经历发现问题、提出办法、实验改进、完善成果的过程,培养学生的核心素养。
【摘要】小学数学核心素养涵盖数感、运算能力、推理意识、数据意识等,是学生要具备的关键能力,对学生后续学习和思维发展至关重要。单元作业既能够培养学生的数学核心素养,又能夯实学生的数学基础,反馈学习成效,检验学生的学习状况。文章以“平移、旋转和轴对称”单元为例,探索指向核心素养的单元作业设计策略,以期提高教师的教学质量和学生的学习效果。
【摘要】将生命教育融入高中心理健康教育,不仅可以帮助学生形成正确的价值观念,促进学生身心的健康发展,还可以丰富高中心理健康教育的内容与形式,提升教育效果。教师要探索生命教育与心理健康教育的融合路径,挖掘生命元素设计教学活动,运用情境体验、学科融合、实践活动、家校共育等方式,让学生发现生命的内涵及意义,形成乐观积极的生命态度,保障学生身心的健康发展。
【摘要】教师应重视学生心理韧性的培养,不仅要采取各种有效策略,还要在心理健康教育中融入挫折教育,让学生在游戏、运动、实践中感受挫折教育的内涵,从而逐步提升心理韧性,促进身心健康成长。文章简要探讨在小学心理健康教育中培养学生心理韧性的实践策略。
【摘要】在小学道德与法治教学实践中,教师依托传统节日文化渗透家国情怀教育,能够丰富道德与法治课堂教学内容,提高教育质量。文章以小学道德与法治课堂教学作为研究对象,探究依托传统节日文化渗透家国情怀的教育措施,旨在促进家国情怀教育与道德与法治课堂深度融合,培养学生的家国情怀。
【摘要】在课程思政视角下开发和利用高中体育的育人资源,有助于提高课程质量,促进学生身心健康,助力体育强国建设。教师要充分开发和利用体育学科中的课程思政资源,有机融合思政教育与体育教学,在充分开发校内资源、校外资源、网络资源的基础上,明确教学目标、优化教学方法、建立协同机制,发挥体育学科的育人价值。