当前,国家倡导将人工智能融入教育教学全要素、全过程。2024年11月,教育部办公厅印发的《关于加强中小学人工智能教育的通知》提出了六大主要任务。2025年5月,教育部基础教育教学指导委员会发布了《中小学生成式人工智能使用指南(2025年版)》,指明生成式人工智能在促进学生成长、辅助教师教学和支撑教育管理方面的典型应用场景。为适应人工智能对教育带来的深层次影响,未来的教师专业发展应实现四个层面的转变
【摘 要】以DeepSeek等为代表的生成式人工智能正深刻重塑教育生态,不仅推动课堂教学模式变革,也对教师培养未来创新人才提出了新要求。本研究基于当前教师在利用生成式人工智能赋能创造性问题解决活动设计过程中存在的技术融合浅层、课堂角色错位等问题,从以学生思维发展为核心的情境设计和“师—生—机”三元协同的过程设计两个维度出发,探讨技术赋能创造性问题解决活动的逻辑基点。结合“变废为宝”活动案例,系统阐
【摘 要】劳动教育作为培养全面发展的人的教育体系的关键构成,对农村儿童成长及乡村振兴战略的推进具有不可替代的价值。陶行知先生提出的“生活即教育”“社会即学校”“劳力上劳心”“教学做合一”等教育思想,为农村小学劳动教育提供了深刻的理论指引与实践路径。但当前农村小学劳动教育在课程、资源、评价上存在问题,偏离陶行知劳动教育理念。从根源来看,农村小学劳动教育的困境源于三大失衡与断层:一是城乡二元结构导致教
【摘 要】民国初期,叶圣陶为破解学习碎片化难题,提高学生“统贯”能力,在苏州甪直以“境遇创设”理论为指导,打破科目与课堂限制,创设学习情境,进行语文“不分科教学”改革。“不分科教学”在核心追求、指导理论与基本举措方面与当今跨学科学习非常接近。这一教改虽然在即时效果与长期效果方面并未取得理想收获,但其促成了叶圣陶日后在语文学科教学改革方面更为深入的探索,为现代语文学科的发展作出了重要贡献。这一教改也
编者按: 人工智能浪潮正深刻重塑教育生态。人工智能是教师的协作者,而非替代者。教师作为教育教学的核心力量,其人工智能素养关乎教育的未来形态。2025年9月,民进中央举办中国教师发展论坛。论坛以“人工智能赋能教师教育高质量发展”为主题,围绕“人工智能+教师教育”改革创新、教师人工智能素养的理论建构与培育实践、教师发展数智化评价与决策支持、智能时代边疆地区教师教育与教师队伍建设等开展研讨,凝聚智慧。
【摘 要】人工智能(AI)正加速融入中小学教育教学场景,但仍面临中小学教师AI素养不高、伦理决策能力缺位、教师专项培训不足等现实困境,易引发伦理风险。通过技术应用、课堂教学和教师个人三个层面系统梳理中小学教师AI应用的伦理风险,提出教育为先、隐私保护、教育公平、情感交流、人类主导五条核心伦理规范。并从出台顶层政策设计、强化师德师风建设、完善教师培训体系、健全数据安全监管机制四个维度,构建中小学教师
【摘 要】教育数字化战略背景下,构建符合边疆地区特点的教师专业发展数智化评价体系,是教育数字化转型的必然,也是回应边疆地区教育质量提升的现实呼唤。在实施路径上,立足边疆实际,构建“理念引领—平台支撑—指标导向—数据驱动—反馈赋能”的全链条方案,辅以组织政策、经费资源、人力技术、伦理安全四维协同的系统性保障举措,坚守以教师成长为本理念,平衡数据驱动与人文关怀、技术理性与教育规律,助力构建适配国家战略
【摘 要】人工智能与教育的融合正推动教师专业发展范式从“工具论”向“协同演化论”转变。前者将AI视为单向效率工具,后者则强调教师与AI作为教育生态中的“适应性主体”,在持续互动中实现共生演进。研究表明,二者的融合并非技术功能的简单叠加,而是对教师专业理念、知识、能力与情感等四个维度的系统性变革。为此,应从优化制度设计、革新课程体系、探索实践模式与完善评价机制等方面,构建支持人机协同的教师专业发展体
【摘 要】智能时代,人工智能深度融入教育领域,为传统学校教育带来机遇与挑战。作为教育信息化先行者,成都七中围绕AI落地开展系列实践,探索教育数智化转型新路径。学校将AI纳入教育内容,构建分层递进的AI通识教育体系,从早期程序设计课程逐步拓展至生成式人工智能相关选修课,形成“智跃”AI课程,通过跨学科项目式学习培养学生四大AI素养,辅以过程性评价与多元展示平台。同时,AI与教育教学深度融合,从理念更
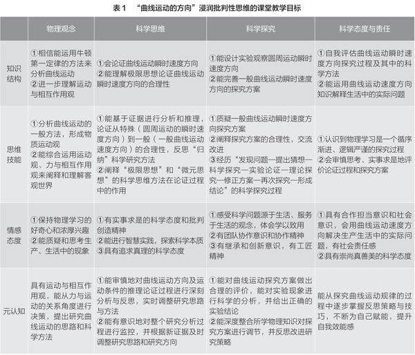
【摘 要】 批判性思维是为决定信什么或做什么而进行的合理的、反省性的思维,与物理学科核心素养相辅相成。本文通过深入分析批判性思维的内涵,探究其与物理核心素养的深度关联,构建浸润批判性思维的物理教学模型,归纳“五环同构”的物理课堂教学实践策略。 【关键词】批判性思维 物理教学 核心素养 在人工智能技术飞速发展的当下,AI工具对高阶思维能力的培养产生了巨大影响,也倒逼人们对课堂教学本质和价值进行思
在科技迅猛发展的今天,一方面,我们需要大量具有开放性思维的创新人才;另一方面,教学一线仍充斥着单纯强化智育的功利课堂,教师醉心于标准答案的传授,学生沉迷于AI工具瞬间生成的“完美”答案,这必然导致学生知识积累受阻,思维深度发展受限。 批判性思维的核心是理性质疑、辩证判断、科学论证、反思创新,这与物理学科的思辨性、逻辑性、实证性、创新性等学科特征不谋而合。物理学科是培养学生批判性思维的最佳载体,尤
《普通高中物理课程标准(2017年版2020年修订)》(以下简称“新课标”)中明确指出:发展学生的科学思维能力是重要的教学目标之一。汪明老师和他的研究团队认为,要想真正实现拔尖创新人才的早期发现与培养,需要系统梳理从“知识传授”到“思维生长”的进阶表征,探索拔尖创新人才早期发现与培养路径,从而实现立德树人和学科育人的任务。 一、教学问题剖析 1. 思想观念窄化,学生认知发展受限 目前,高中物
【摘 要】在资源相对匮乏的农村小学,学生常因地域限制难以接触课本外的广阔世界,学科壁垒导致知识碎片化,教室的育人功能未充分发挥。班博馆作为一种创新的教育形式,以班级为阵地,以学生为主体,融合自然、生活、文化与科技元素,实现学习从抽象到具象、从分科到融合的转变。本文结合实践,阐述班博馆的生成逻辑、实践路径、运行机制及育人价值,为农村小学教育改革提供参考。 【关键词】班博馆 主题探究 跨学科融合 空
【摘 要】焦点解决短期治疗理论视域下的心理活动课,要实现“聚焦问题”向“聚焦资源”的转化。改变导向的问题设计,通过奇迹问句、评量问句、例外问句等进行提问。赋能导向的言语回应范式设计,要遵循“重复内容或情绪”范式、“正常化”范式、“重新建构”范式的要求。 【关键词】焦点解决短期治疗 心理活动课 问题设计 回应策略 心理活动课上,问题设计的有效性和教师回应的针对性,能够促进活动目标的达成,调动学生
【摘 要】为扎实提升学生整本书阅读能力,发展核心素养,本文尝试对小学高年级整本书阅读教学进行有益探索,采取“读思结合”的方式,一方面,落实潜心读书,从感兴趣到读进去;另一方面,发展思维能力,从感性认知到理性思辨,在探索与实践中提出相应的整本书教学策略,助力学生阅读能力的提升,以及文化底蕴与精神品格的成长。 【关键词】核心素养 阅读兴趣 思维能力 整本书阅读 阅读是与智者的交流。让孩子爱上阅读,
【摘 要】 作业评价的数字化转型是深化“双减”改革、推动教育高质量发展的关键抓手。面对传统作业评价中经验主义桎梏、数据孤岛壁垒及技术人文失衡等现实困境,学校以作业可视化评价为核心支点,建构以知识图谱、数据驾驶舱、成长档案袋为载体的三层螺旋技术架构,以及以“设计—采集—诊断—反馈”为链条的“四步闭环”运行机制,创新实践数据驱动、同伴互导、项目探究的“三元共生”课堂范式。实践表明,作业可视化评价有效突
【摘 要】说明文教学是小学语文阅读教学的重要组成部分,对于培养学生的语言运用、思维能力、科学素养等具有积极意义。本文在新课标理念的指引下,以四年级下册第二单元《飞向蓝天的恐龙》为例,从提炼主题情境、设置层级任务、串联读写活动、构建多元的科学评价机制等方面探索说明文教学活动链构建的有效路径。 【关键词】学习任务群 说明文 教学活动链 说明文涵盖各方面的科学知识,能够激发学生探索科学世界的热情;语
【摘 要】 高中教学视角下,初高中数学教学的衔接是影响高中学生数学学习连续性的重要环节。本文以培育学生数学核心素养为导向,构建寻找知识衔接的深化点、探究难点问题的突破点、弥补数学知识的空白点的教学框架,以促进学生在知识结构、思维方式与关键能力上实现平稳过渡,为学生的高中数学知识学习及核心素养的培育奠定坚实基础。 【关键词】核心素养 初高中数学衔接教学 思维过渡 高中数学教学 初中数学为高中数学
【摘 要】 小学低年级美术教学作为美育的重要组成部分,要从传统的知识、技能传授转向对学生核心素养的培育。体验式教学强调学生主体参与、情感融入与实践感知,为小学低年级美术课堂培育学生核心素养提供了有效路径。本文旨在构建以核心素养为导向的小学低年级美术体验式教学策略,分别从由通感到共情、由鉴赏到表现、由具体到抽象、由平面到立体四个维度进行系统化阐述,以期实现美术教学从知识本位到素养本位的转型。 【关
【摘 要】案例研修具有情境性、互动性和反思性,为班主任专业发展提供了新路径,能有效破解传统班主任培训中理论悬浮、经验碎片化等困境。本文构建了“诊断—设计—实施—追踪”的系统化流程,通过精选真实案例,运用结构化工具,在“情境再现—策略互评—方案共创”的递进研修中促进班主任理念重构。核心实施策略包括案例的“教学化”开发、研修的“社会化”互动和成果的“行动化”转化。 【关键词】班主任专业发展 案例研修
【摘 要】为适应新时代少先队工作的要求,本文立足区域少先队活动课深化发展的现实需求与区域少先队教研员的角色定位,通过系统性实践,构建了区域层面的少先队辅导员“四阶三模”指导体系。该体系以选题指导、确定主线、设计环节、整体推敲为“四阶段”指导流程,旨在精准淬炼少先队活动课独特的政治启蒙与儿童化表达特质。同时,在实践中动态发展了一对一精准指导、小组研讨式指导、校本混合式分层指导的少先队辅导员“三级赋能
【摘 要】中小学教师的教学经验上升为实践理论,是实现专业内涵式发展的必然要求。本文分析了反思性实践理论的内涵,厘清“行动中反思”对于教师专业发展的意义,在此基础上,从教师专业自主性提升、教育知识体系革新及教学实践品质优化三个维度,讨论了中小学教师的教学经验上升为实践理论的必要性,并构建了教学经验显性化、教学经验概念化、教学经验理论化的实践理论生成路径。 【关键词】反思性实践 行动中反思 实践理论
【摘 要】通过教师观察记录、幼儿经验回顾及教研复盘等方式,在幼儿园课程中构建幼儿发展表现性评价、学习经验回溯性评价和活动质量反思性评价一体化运用的动态评价实践模式,可以系统呈现评价如何在课程中发挥发现兴趣、追踪经验与优化教学的作用。实践表明,“三式一体”动态评价不仅促进幼儿在审美感知、审美表达与自我反思等方面的发展,也推动教师课程理解力与专业判断力的提升,并为园本课程构建“教—学—评”深度整合的实
【摘 要】幼儿数学游戏空间是集教师、幼儿、关系、场景与活动于一体的幼儿数学活动场所,分为活动空间、关系空间与休闲空间三种类型。在数学游戏空间中采取选择式、浸润式、感悟式与分享式的活动方式,能够有效促进幼儿的数学学习。 【关键词】幼儿数学游戏空间 数学启蒙 幼儿教育 数学学科和幼儿学习的特点决定了幼儿园数学教育必须游戏化,才有可能克服当前幼儿园数学教育中存在的“少游戏,缺趣味”“无整合,缺应用”
【摘 要】按照游戏课程化理念和模式,谋求游戏与课程的整合,通过游戏生长、教幼互动,生成、推进和实施“天慧风筝文化节”园本课程。课程实施注重课程的过程性、动态性和生成性特质,强调教师的专业性预设和幼儿的主体性地位,引导幼儿在课程的实施过程中主动学习和全面发展。 【关键词】游戏课程化 园本课程 全面发展 游戏课程化是指从幼儿的游戏出发,及时把握幼儿学习的生长点,通过引导和构建新的游戏,促进幼儿学习
党的二十大报告明确提出“推进教育数字化,建设全民终身学习的学习型社会、学习型大国”。《义务教育信息科技课程标准(2022年版)》将“信息意识”“计算思维”等核心素养纳入课程目标,系统构建覆盖全学段的编程教育体系。在此背景下,编程教育不再是“兴趣选修”,而是面向未来的“基础必修”,其教学模式的变革直接关系到数字时代创新人才的培养质量。如何改进编程教学,在编程教学过程中让学生的信息意识、计算思维、数字
学科是普通高中教育功能的基本载体,集教、学、评于一体。高水平的学科建设是学生成才、教师成长、学校成熟的关键环节。高水平的学科建设离不开高质量的学科评估。学科评估是衡量学科水平、研判学科问题、引领学科方向的重要手段,起到“测量仪”“听诊器”“指挥棒”的作用。 相较于历经二十多年、五轮实践的全国高等学校学科评估,普通高中学科评估仍在摸索之中。浙江省宁波市教育局于2024年对市直属普通高中进行了学科评
传统的小学班级管理以“纪律维护”与“问题解决”为核心目标,这种“控制型”管理也许能维持班级表面的平静和规范,却忽视了学生的主体性与个性化需求。积极心理学关注人类积极品质,强调激发内在潜能,构建支持性环境,这与小学生心理发展特点高度契合,为破解班级管理困境提供了理论支撑和解决思路。因此,小学班级管理机制需要从“控制”转向“赋能”,激活学生内在动力,才能实现学生自主管理能力的可持续提升。 一、问题的
从知识学习到素养培育是基础教育领域教育教学改革的重要转向之一。具体到数学学科,教师不仅需要传授学生基础的数学知识和技能,更要注重培养学生的数学思维、问题解决能力以及创新精神。小学数学活动课是小学数学教学体系中的重要组成部分。项目式学习作为一种教与学的新理念、新方式,有助于学生在教师的帮助下面对来自真实世界的挑战性项目任务,并通过一定周期的探究、合作,完成项目成果,获得知识、能力、素养的协调发展[1
暴力分为许多种,有些短促而偶然,如一记耳光;有些大型且计划周详,如一场战争[1]。 ——兰德尔·柯林斯 不论在哪个时代、哪种文化当中,校园欺凌都不是新鲜事。许多社会心理学家认为,攻击是一种可供选择的策略,而人类天生具有做出攻击性行为的能力[2]168。哲学家柯拉柯夫斯基也表示,暴力是人类文化的一部分,而非自然界的一部分[3]。由此可见,有人群的地方,就存在攻击与暴力的可能,校园也不例外,它可能
1973年,我出生在新疆石河子市。父母在中小学工作,多才多艺,吹拉弹唱都会。父母对我们的教育比较重视。我认字很早,大概4岁就能读书了。家里有一些藏书,平时还会订《少儿文艺》《少年科学画报》。父母外出,也会想办法带书回来。高中的时候我就读了很多中外经典文学作品,如托尔斯泰的《复活》、卡夫卡的《城堡》、鲁迅的小说、郁达夫的散文等。 一、选择教师职业(1990—1996年) 1. 我要当老师 父母